欢迎访问四川省升钟水利工程运管中心网站!
首 页
机构设置
领导分工
内设机构
职能职责
新闻资讯
升钟要闻
灌区动态
行业快讯
公示公告
党建之窗
党建工作
廉政建设
主题教育
灌区概况
联系我们
公示公告
您的位置:首页 >> 公示公告
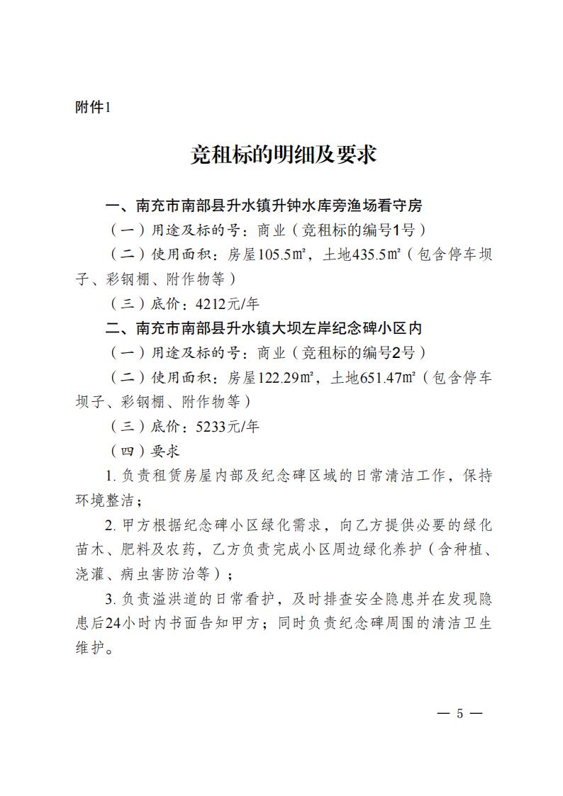
四川省升钟水利工程运管中心房屋公开招租公告
时间:2026/2/8 来源:经营科田海涛 编辑:雍波 审稿:尹恒 阅读次数:401
上一篇:
关于取消房屋公开竞租的公告
下一篇:
四川省升钟水利工程运管中心房屋竞租结果公示
相关阅读:
四川省升钟水利工程运管中心西蓬分干渠张三明渠垮塌修复项目竞争性谈判评审结果公示
[2026/4/7]
中选通知书
[2026/3/31]
四川省升钟水利工程运管中心西蓬分干渠张三明渠垮塌修复项目招标公告
[2026/3/30]
食堂承包管理服务竞争性谈判评审结果公示
[2026/3/25]
升钟湖产业发展策划询价公告
[2026/3/19]
蜀ICP备2024045991号-2
主办:四川省升钟水利工程运管中心 地址:四川省南充市顺庆区大祥街169号
电话:0817-2727350 Email:szsljbgs@163.com
Copyright@2025-2026 by www.szslygzx.cn All Rights Reserved